2025-01-20 18:09:10 来源:太阳成集团tyc522cc 浏览数:0
植物的开花和结实通常依赖于授粉和受精作用,然而在自然条件下,有些植物可以不经过授粉和受精而结实,或是在某些刺激(如生长素等)的作用下,未受精的子房也能形成果实,这种现象称为单性结实(parthenocarpy)。单性结实因其无需授粉且能产生无籽果实的特性,显著提高了果实的可食率和品质,因而成为作物育种中一项重要的农艺目标性状。
1月15日,tyc522cc太阳成集团张忠华教授作为共同通讯作者,与中国农业大学眭晓蕾教授等合作在Nature Plants在线发表了题为Molecular regulation and domestication of parthenocarpy in cucumber的研究论文。该研究鉴定了一个新的单性结实控制基因NPF1,其作为生长素合成基因YUC4和果实苦味基因Bt的上游调控因子,协同调控黄瓜单性结实和果实苦味,阐明了不同性状在驯化过程中的分子调控机制。这一发现为利用生物育种手段培育强单性结实能力黄瓜新品种提供了理论支撑,也为其它作物的单性结实育种提供了新知识。 .jpg)
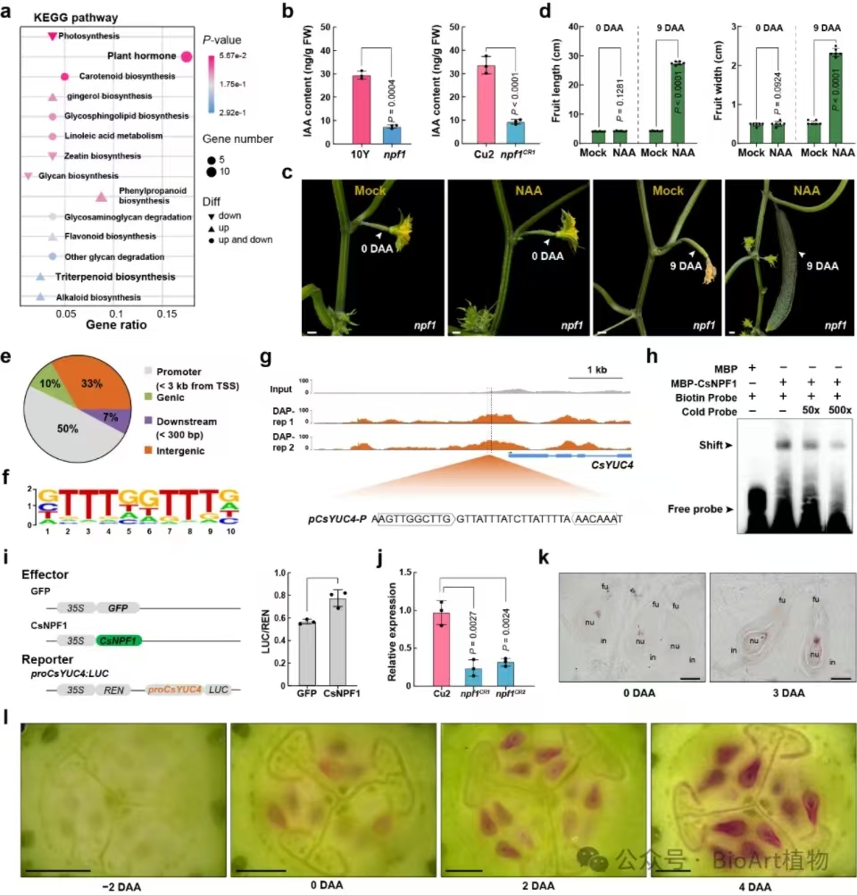
该研究首先利用合作单位天津市农业科公司黄瓜研究所提供的自发非单性结实突变体npf1(non-parthenocarpic fruit 1)进行基因定位(图1),结合BSA-seq和KASP基因分型的数据发现,突变体npf1的第6号染色体上存在一个约15kb的缺失片段,此片段内仅存在一个候选基因,编码AP2转录因子,并将其命名为CsNPF1用于后续研究。CsNPF1在花分生组织、花原基和果实胚珠中高丰度表达。基于CRISPR/Cas9基因编辑技术敲除CsNPF1基因,获得稳定遗传突变体npf1CR1和npf1CR2,该突变体株系出现非单性结实表型,表明CsNPF1在黄瓜单性结实果实形成过程中发挥关键作用。
图1 黄瓜CsNPF1基因定位
为进一步解析CsNPF1调控单性结实的分子机制,研究人员进行了Dap-seq和RNA-seq分析,挖掘出CsNPF1转录因子的全基因组调控网络。结果显示,生长素信号途径在该调控网络中显著富集,CsNPF1能够直接结合生长素合成基因CsYUC4的启动子并激活其表达,从而提高胚珠中生长素水平,促进单性结实形成(图2)。随着单性结实果实的发育,胚珠中的生长素水平逐渐升高(图2,DR5::RUBY报告基因显示)。 .jpg)
图2 黄瓜CsNPF1正调控胚珠中生长素局部合成促进单性结实
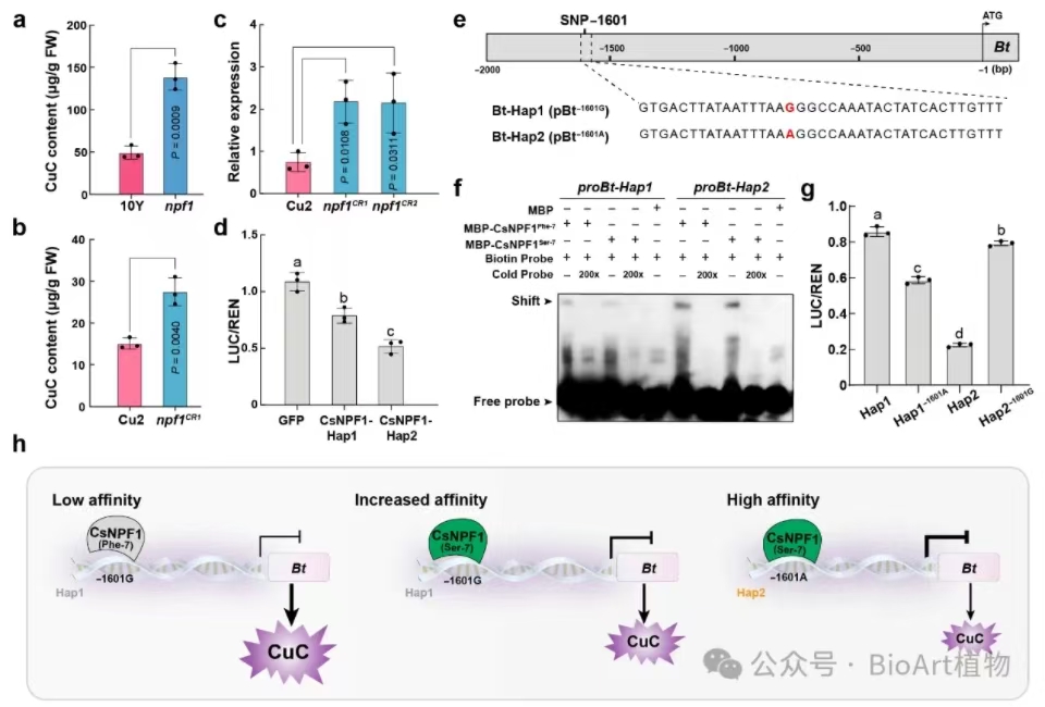
根据现有研究,黄瓜分为四个主要(地理)类群:印度、欧亚、东亚和中国西南部的西双版纳类群。其中,印度类群主要为野生黄瓜(Cucumis sativus var. hardwickii),与栽培黄瓜(Cucumis sativus var. sativus)相比,野生黄瓜具有小叶、强分枝能力、较弱的单性结实能力,以及苦涩不可食用的果实。此项研究通过比较三种栽培群体(欧亚、东亚和西双版纳)与野生群体(印度)的基因组区域,发现CsNPF1位点在驯化过程中受到强烈选择。而CsYUC4位点仅在东亚栽培种中受到选择(图3)。在驯化过程中,由于CsNPF1第7位氨基酸由苯丙氨酸(Phe)突变为丝氨酸(Ser),使得CsNPF1蛋白更稳定并增强了对下游基因的调控能力。此外,该研究还发现驯化过程中CsYUC4启动子区域的-383位碱基由A变为G,导致CsNPF1对CsYUC4的激活能力增强,从而提高了CsYUC4表达和生长素水平,进一步促进单性结实的形成(图3)。单倍型分析发现,CsNPF1优异单倍型Hap2(CsNPF1Ser7)和CsYUC4优异单倍型Hap2(CsYUC4-383G)与黄瓜果实生长素水平和单性结实增强的表型相关(图3)。 .jpg)
图3 黄瓜CsNPF1和CsYUC4的自然变异协同调控单性结实
此外,苦味是黄瓜驯化中的重要农艺性状,其中Bt基因作为关键的苦味调控基因,其上游是否存在更高水平的驯化基因,目前未见报道。该研究发现,CsNPF1蛋白能够直接结合Bt基因已知的重要驯化位点,抑制Bt的表达,降低黄瓜果实的苦味(降低黄瓜果实葫芦素CuC含量)(图4)。
.jpg)
图4 黄瓜CsNPF1负调控果实苦味合成
综上所述,CsNPF1是控制单性结实的关键基因,协同YUC4基因进一步提高了黄瓜的单性结实能力,系统阐明了黄瓜驯化和改良过程中单性结实能力提高的分子遗传机理,为园艺作物遗传改良和育种工作提供了重要思路与参考。 tyc522cc太阳成集团张忠华教授是共同通讯作者,中国农业大学太阳成集团tyc522cc/设施蔬菜生长发育调控北京市重点实验室眭晓蕾教授、中国农业大学农公司孙传清教授、中国农业大学太阳成集团tyc522cc马男教授也是该论文的共同通讯作者,中国农业大学太阳成集团tyc522cc林涛教授和清华大学武晟博士后提供了重要思路和指导,天津市农业科公司黄瓜研究所张利东副研究员、李禹鹤研究员等提供了重要支持和帮助。该研究得到国家自然科学基金项目、国家重点研发计划课题、中国博士后科学基金项目,以及中国农业大学2115人才培育发展支持工程的资助支持。
论文链接:
https://www.nature.com/articles/s41477-024-01899-2
鲁ICP备13028537号-5 鲁公网安备 37021402000104号
Copyright © 太阳成集团(tyc522cc-Suncitygroup)官方网站 版权所有
地址:山东省 青岛市 城阳区 长城路700号 邮编:266109