2025-05-29 21:01:05 作者:王培强 来源:太阳成集团tyc522cc 浏览数:0
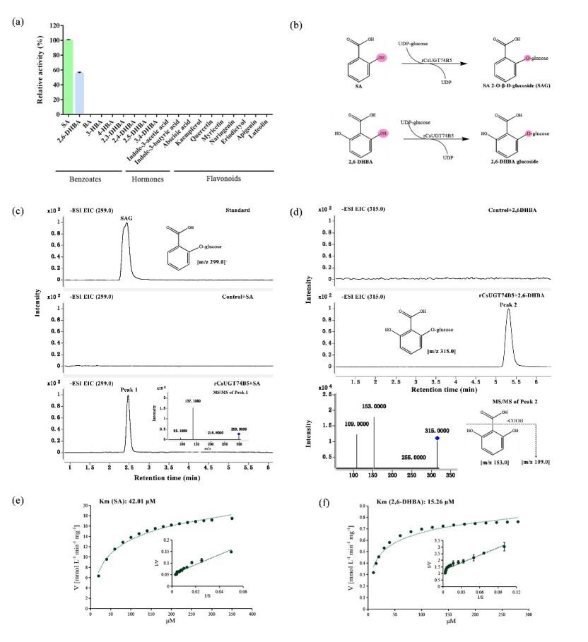
近日,太阳成集团tyc522cc茶叶品质调控团队在Horticulture Research发表了题为“UGT74B5-mediated glucosylation at ortho hydroxyl groups of benzoic acid derivatives regulating plant immunity to anthracnose in tea plants”的研究论文,发现糖基转移酶CsUGT74B5可催化SA的糖基化(发生在酚羟基位点)形成SAG,改变茶树叶片中游离态SA的含量,进而影响茶树对炭疽病的抗性。
课题组研究发现茶树感染炭疽病后叶片中游离态SA含量显著积累,同时发现一条糖基转移酶CsUGT74B5的表达量显著下调。系统进化分析表明CsUGT74B5可能具有催化苯甲酸类衍生物的功能。通过体外原核表达和酶学手段,并借助蛋白晶体预测、分子对接技术,我们证明了CsUGT74B5具有催化苯甲酸衍生物邻位羟基糖苷化的功能,CsUGT74B5在体外可催化SA和2, 6-DHBA两种底物生成对应的糖苷。借助异源植物遗传转化和茶树瞬时过表达等技术,我们发现CsUGT74B5在植物体内同样可催化SA糖苷化形成SAG。在茶树瞬时过表达CsUGT74B5后,我们发现叶片中游离态SA的含量显著下降,增加了茶树对炭疽病的敏感性。
综上所述,CsUGT74B5在茶树体内可催化SA的糖基化形成SAG,减少叶片中游离态SA含量,影响了茶树对炭疽病的抗性。本研究将为开发高效生物抑菌剂和茶园绿色防控提供理论指导。

图1 CsUGT74B5重组酶体外催化酶反应产物的UPLC-MS分析

图2 CsUGT74B5通过微调SA水平调控茶树对炭疽病抗性的模型图
茶树是我国重要的经济作物,其叶部病害的发生严重影响茶叶的产量和质量,以炭疽病为主的真菌类病害是我国茶园常见的叶部病害之一。茶树炭疽病多由茶刺盘孢菌(Colletotrichum camelliae)引起,这些真菌通过分生孢子在茶树的叶片、嫩枝、花序、果实等部位传播和侵染,不仅危害成龄茶园,且多发于幼龄茶园。水杨酸(SA)是植物免疫系统的核心调节因子,被称为植物界的“免疫指挥官”,一方面SA可作为抑菌成分主导植物抗病防御,另一方面SA可以参与植物逆境胁迫的信号转导,介导植物多种免疫反应。
原文链接 https://doi.org/10.1093/hr/uhaf009
鲁ICP备13028537号-5 鲁公网安备 37021402000104号
Copyright © 太阳成集团(tyc522cc-Suncitygroup)官方网站 版权所有
地址:山东省 青岛市 城阳区 长城路700号 邮编:266109